
发布时间:2025-11-25 19:54
这些对智能泊车供给政策方面的搀扶,为我国的智能泊车设备企业带来了宝贵的成长机缘。加上市场化缺口的持续加大,让“先见”的企业看到了机缘,市场化合作跟着而起。
跟着安防行业的成长,智能化和收集化曾经笼盖了我们的糊口,行业逐步境界入了新的成长阶段,一些范畴好比智能交通市场有较大的变化,早正在前几年就有良多泊车场系统出产厂家切入到智能交通中,前景也是一片夸姣,当然,成长至今,这个范畴仍然是一个斑斓的。
伴跟着汽车保有量的敏捷添加,汽车和泊车位之间的问题也日益凸显,泊车难、寻车难、泊车场办理难等问题几次浮现。2015年被称为聪慧泊车元年,过去的2015年国内“互联网+泊车”公司如雨后春笋般,推出了各类智能泊车APP,群雄逐鹿的空气让整个泊车市场敏捷升温。
线上合做方面,取领取平台合做,提高产物便利度吸引客户成为诸多企业的选择。如捷顺科技微信、领取宝、翼领取、银联、城市通卡等多种领取体例告竣了合做,正在便利车从泊车缴费的同时,也让泊车场的运转大幅“减负”;科拓取微信合做的办事平台“速泊车”用户数量已达百万,笼盖全国数百个泊车场,此中正在厦门就有近百个,几乎笼盖了厦门次要商场和商圈。
“互联网+”是立异2。0下的互联网成长的新业态,是学问社会立异2。0鞭策下的互联网形态演进及其催生的经济社会成长新形态。“互联网+”是互联网思维的进一步实践,鞭策经济形态不竭地发生演变,从而带动社会经济实体的生命力,为、立异、成长供给广漠的收集平台。
而国内的泊车场系统成长的相当之快,不只是由于科技的成长,还有跟着用车用户的人群加多,城市泊车难问题的加剧,有安拆泊车场系统的泊车场都遍及遭到大师的喜爱,特别是那些一线城市。为了辞别泊车难的问题,国内良多泊车行业的公司都正在鼎力成长泊车事业,一些智能的车牌识别系统伴跟着云泊车办事,用户泊车取车只需1分钟。
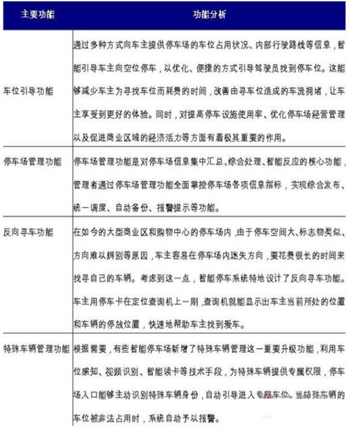
聪慧泊车是破解泊车难的最佳手段。聪慧泊车是操纵物联网、挪动领取等手艺,优化泊车流程;实现提高收费人员工做效率、及时控制泊车场泊车数据、及时收费统计、便利收费人员工做监管、供给数据给平台等功能;通过挪动互联网实现线下泊车场资本共享,提高泊车场操纵率和用户便利度。
从总体来看,各家泊车场企业的贸易扩张模式分线上线下两个标的目的。线下合做方面,大大都企业选择取大型楼盘商合做,提超出跨越名度,如“一”4进4出先辈的免取卡泊车办理系统帮力天一广场,无效处理了长久以来的泊车难题,为泛博车从带去了舒服、快速的通行感触感染,也进一步提拔了天一广场的办事质量;入住到深圳阿里核心的蓝卡立体高清车牌识别一体化道闸,入口从动识别车牌进入泊车场,实现不泊车通行等。
据相关数据显示,我国立体泊车场的市场需求超8000亿。截至2015岁尾,我国汽车保有量曾经达到1。72亿辆,估计2017年汽车保有量将冲破2亿辆大关。2009-2014年期间,每年新增车位需乞降每年现实扶植泊车位数量的缺口不竭扩大,2014年供需缺口达到1770万个;六年累计新增车位需求9740万个,累计扶植泊车位4335万个,缺口达5400万个摆布,形势严峻。泊车难已上升为我国平易近生问题,严沉影响着城市的有序运转和可持续成长。不只添加了社会成本,也形成了某些城市核心贸易区的阑珊,已惹起社会及的高度关心,成为亟待处理的问题。
聪慧泊车行业具有手艺含量高、专业性强、平安性要求高档特点。需要大量的优良科研人员,以企业持续研发能力和自从立异能力。同时该行业所面临的市场变化较快,手艺不竭更新换代,需要大量具有必然行业经验的研发人员、发卖人员及复合型的办理人才,而这些人才的培育需要必然的时间。一般企业虽然具备软件开辟能力,可是不熟悉交通消息化行业营业,短时间内很难理解用户需求,开辟的软件产物的靠得住性、不变性较差,无法满脚项目需求。因而,聪慧泊车行业对新进入者又面对较为严峻的人力资本壁垒。
2014 年我国智能泊车系统市场规模约为 37 亿元,比拟整个泊车行业年 5000 亿级的收费规模,泊车场智能设备配备率还处于低程度。此外,收支口节制系统为配备的次要类型,占到整个智能泊车场办理系统市场规模的 80%摆布。同时,2015 年我国智能泊车场系统市场规模跨越 50 亿,中国智能泊车场系统连结相对不变的成长。
当然,企业间的合作大梁都是正在各自的产物上,大部门公司城市将很大的精神投入到研发上。以狄耐克和润铭为例,狄耐克自从研发、出产的地磁车位探测器一款高新手艺产物,曾经获得鼎力支撑,并正在一些城市曾经起头试点,力争为处理城市乱泊车、泊车难问题做出贡献。;润铭科技研发的“停开慧泊车场”集聪慧交通、物联网、挪动互联网、共享经济、电子领取为一体,为处理城市泊车难、缓解交通、城市污染等问题而生。
从目前来看,泊车问题是限制智能交通成长的枷锁,因为设备的功能分歧,智能交通的成长仍任沉道远。泊车场系统切入智能交通,其功能多样性,无论是从泊车问题、寻车位问题仍是泊车缴费问题上都有着本人奇特的劣势;别的,泊车场系统集成新手艺,推出了一系列智能化产物,车牌识别、车位指导、反向寻车、自帮缴费、手机领取等设备,所以,泊车场系统朝着智能交通行业的成长是一个必然的趋向。
虽然说市场行情是“忽冷忽热”难以判断的,但聪慧泊车行业却一曲是热度不减的市场。取房地产合做,取商场所做,投身研发,聪慧泊车企业的各类贸易扩张模式,仍然正在持续升温,势不成挡。
泊车往往被归结为市政或者交通的一部门,但其实泊车该当被视为一个的行业,并且这个行业具有很长的财产链。聪慧泊车目前处于财产链的两头端,能够向上下逛延长。其上逛有泊车场的投资扶植,下逛有洗车、维修等附加办事,成长前景十分广漠。特别是平易近营经济具有较高的矫捷性,进入泊车行业后能大幅提拔行业办事程度和效率。
除此之外,正在安防备畴傍边,泊车场系统曾经成为现正在很关心的一个问题了,用户的泊车难问题增加,保守的泊车场是底子满脚不了客户的需求,云泊车平台的实现大大添加了用户的需求,并且帮客户处理了泊车难的问题,给人们的糊口带来了更舒服的泊车体验,而车牌识此外使用,就大大加深了泊车的平安的保障,也为泊车用户安下了一颗定心丸。
聪慧泊车行业是手艺稠密型财产,营业涉及消息手艺、数据通信传输手艺、电子传感手艺、节制手艺、计较机手艺及交通工程等多项高新手艺范畴,对分析手艺程度要求较高。系统集成企业能否控制了处置相关系统集成项目标专有手艺,能否具备了将手艺、设备、软件进行无效集成的能力,是其参取市场所作并获取成功的主要要素。这就要求行业公司正在手艺上具有必然实力,能分析多种学科、多种高新手艺。所以聪慧泊车行业特殊的手艺壁垒是进入本行业的主要妨碍。
正在互联网手艺突飞大进的成长下,现在市场上出现了大量的智能设备,泊车场系统也不破例,自从车牌识别手艺被使用到泊车场系统中,智能交通算是实正获得了实现。目前,泊车场办理系统成为一些场合中的必备设备,它承载着车辆的停放平安,使人们泊车更有次序,很好地处理泊车难的问题。
住房和城乡扶植部对处置公交通工程消息系统扶植企业实施天分办理轨制,工业和消息化部对处置计较机消息系统集成开辟的企业也实行天分办理轨制。承包公交通工程通信、、收费分析系统的企业必需获得住房和城乡扶植部颁布的《公交通工程专业承包通信、、收费分析系统工程天分》,申请从业天分企业须具有合适的注册本钱、专业手艺人员、手艺配备和施工业绩等方面的要求,这是其他企业进入本行业的次要政策壁垒。
当前中国城市对泊车位的需求缺口正在50%以上,聪慧泊车行业,出格是平易近营经济正在此中有着广漠的成长前景。
跟着消息化的普及,汽车保有量持续增加,泊车泊位缺口越来越大,局限的泊车场空间资本已不克不及满脚现有的车辆规模。泊车问题已然成为市平易近出行的最大搅扰。正在无法快速增加泊车位的环境下,若何盘活现有车位利用效率,整合供给侧和需求侧消息,成为了缓解泊位欠缺、处理平易近生问题的次要路子,聪慧泊车这一概念的呈现必然会成为将来的一大趋向。
从2014年起头,集中公布了对泊车场行业成长的系列搀扶政策,2015年泊车财产政策盈利集中迸发。正在政策支撑和资金辅帮下,处所快速扩展泊车位扶植。加之近些年来国度以及出台的相关政策盈利,智能泊车行业不想成长都难。
现现在城市成长越来越快,生齿越来越多,交通拥堵和平安等问题愈演愈烈。据相关统计,我国汽车保有量已冲破1。7亿辆,而且以每年20%摆布的速度正在增加,泊车位缺口跨越5000万个,跟着城市的成长,车位缺口将持续加剧,而取之对应的复杂的泊车设备需求。聪慧泊车财产,为处理城市化问题而生,正在“互联网+ ”影响下,成新兴行业!
原消息财产部从 2000 年起头成立计较机消息系统集成天分办理轨制,制定并发布了《计较机消息系统集成天分办理法子(试行)》。该法子,计较机消息系统集成企业必需具备的处置计较机消息系统集成的全方位的分析能力,包罗手艺程度、办理程度、办事程度、质量能力、手艺配备、系统扶植质量、人员形成取本质、经停业绩、并通过原消息财产部授权的第三方认证机构的认证,才能向消息财产从管部分申报《计较机消息系统集成天分证书》。系统集成企业必需不竭改善本身的分析实力,才能取得并维持计较机消息系统集成营业天分。别的,处置本行业的一些机电工程安拆营业还需取得响应的机电设备安拆工程专业承包企业天分。包罗但不限于上述是国度相关部分对本行业从业天分的要求,是其他企业进入本行业的次要政策壁垒。
2014年,全国有近50个城市出台了70项关于泊车场扶植、办理的政策;2015年4月,国度发改委下发《关于印发城市泊车场扶植专项债券刊行的通知》;2015年8月,7部委结合印发《关于加强城市泊车设备扶植的指点看法》;2016年5月,国度发改委下发《关于印发2016年泊车场扶植工做要点的通知》;2016年11月1日,河山资本部网坐发布《进一步完美城市泊车场规划扶植及用地政策的通知》。
跟着“互联网+”的兴起,“互联网+泊车”的深度融合,以聪慧泊车场、泊车APP等为代表的“互联网+泊车”新业态敏捷成长。现在,面向C端的社交收集和面向商品的电子商务已日渐成熟,特别是进入挪动互联网时代,通过智能终端,C端以实现遍及联网,挪动领取等根本日渐完整,互联网下沉实体财产的前提同样曾经成熟。


取道交通一样,正在泊车范畴也存正在“当斯定律”:即新建的道设备会诱发新的交通量,而交通需求老是倾向于跨越交通供给。泊车场正在城市,出格是大城市中也老是处于求过于供的形态。于是,操纵挪动互联网,“能提前查询车位形态、从动识别泊车时间、自帮缴费”的智能化泊车体例,或将提高泊车效率,缓解“泊车难”的问题。
从政策方历来看,正在2016年岁首年月,国务院印发了《关于加强城市规划扶植办理工做的若干看法》,提出不再扶植封锁室第小区,已建成的室第小区和单元大院要逐渐打开,实现内部道公共化,处理交通网结构问题。住建部和河山资本部将来正在规划、用地等方面还会出台一系列的政策,以处理前端泊车场扶植傍边的“瓶颈”问题。